當前位置:產品中心 > EJA310E絕對壓力變送器 > EJA310E絕對壓力變送器
| 型 號: | EJA310E |
| 品 牌: | 橫河 |
| 所屬分類: | EJA310E絕對壓力變送器 |
| 所 在 地: | 日本或重慶川儀 |
| 更新日期: | 2017.07.26 12:05:25 |
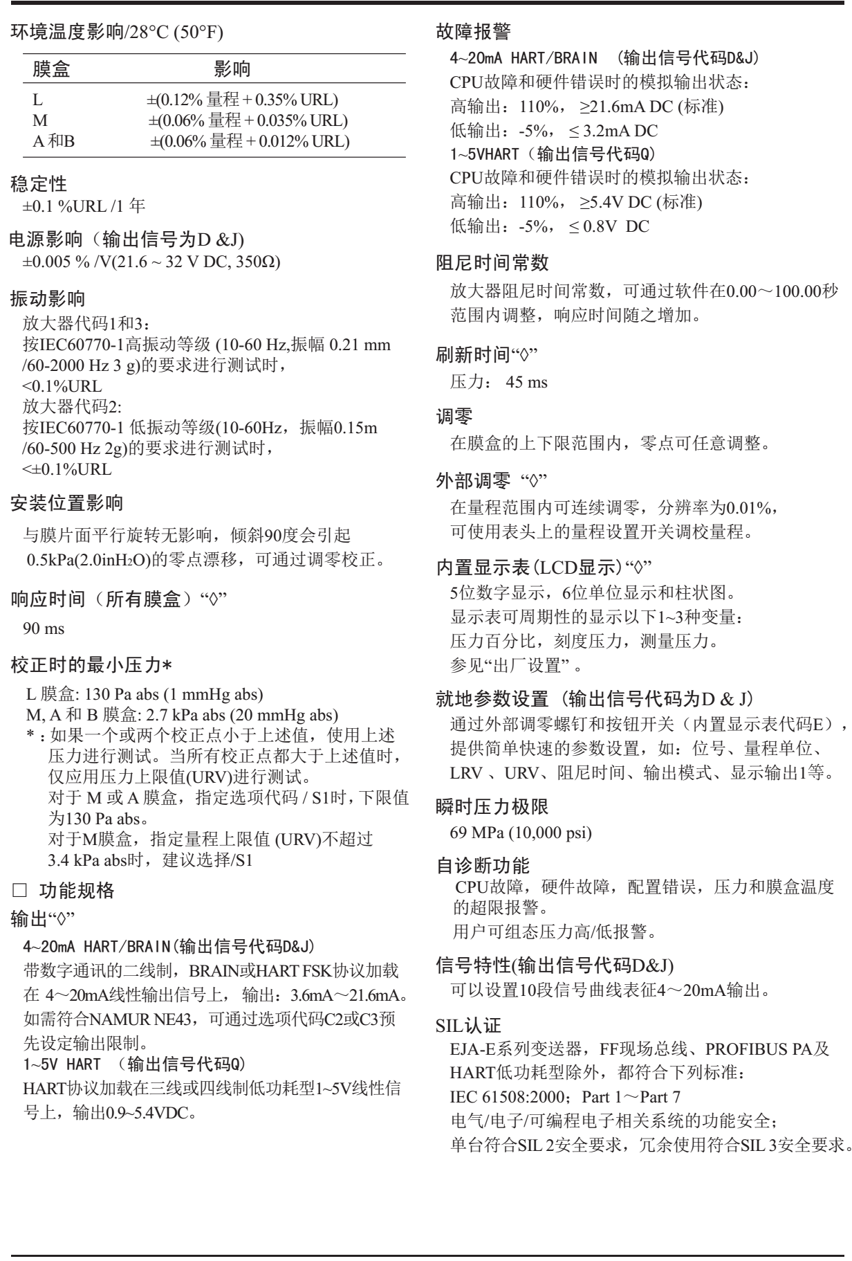
EJA310E絕對壓力變送器,適用于測量液體、氣體和蒸汽的壓力。
???EJA310E絕對壓力變送器將完全替代EJA130A差壓變送器,全新上市!
???EJA310E絕對壓力變送器不是一口價產品,需要根據具體參數,選型報價。
???EJA310E絕對壓力變送器正品保證,產地直發!
?
?






?
EJA310E絕對壓力變送器 詳細選型樣本下載:http://www.628tw.com/xiazai/detail/341
?
售后與質保 ??
?
多欽儀表(上海)有限公司供應的所有產品:
所有產品質保1年;
免費提供電話咨詢、指導安裝調試等服務;
協商上門指導安裝、調試等事宜,只收取合理的差旅費用;
量大可以免費上門指導安裝、調試;
服務宗旨:不管產品使用多長時間,只要您找到我們,我們都會為您解決所有問題,直到滿意為止。相信我們從事流量計行業10多年的實踐經驗能為你帶來滿意的服務。
?
?
?
?
?